Project type
Academic project
Duration
3 weeks
Team
Kanak, Swapnanil
My role
Research, UX-UI design
Project Overview
PawPal is a gamified finance management app designed to help students develop better money habits through the companionship of a virtual pet. By combining finance education with playful, pet-based interactions, PawPal makes learning financial responsibility fun, relatable, and engaging for students.
TIMELINE
DISCOVER
Problem identification
Many students struggle to manage their finances effectively due to limited income, irregular spending patterns, and a lack of engaging tools that build sustainable money managing habits.
RESEARCH
5W's and H
Primary research
User interview questions focus on age, education, income and expenses, spending habits, expense tracking, budgeting and savings strategies, planning for big or unexpected expenses, and use of financial apps.
INTERVIEW INSIGHTS
SOME COMMON INSIGHTS
COMPARITIVE ANALYSIS
Current finance tools are either too manual, don’t build lasting habits, or push credit spending, leaving a gap for something effortless, engaging, and discipline-focused.
DEFINE
Pain Points
Problem statement
How might we help Ayushi, 19yr old student who is a social butterfly to build a healthier and more confident relationship with money even though she is navigating the constraints because of limited funds, peer pressure, and financial inexperience?
IDEATE

AI- Generated image
User flow
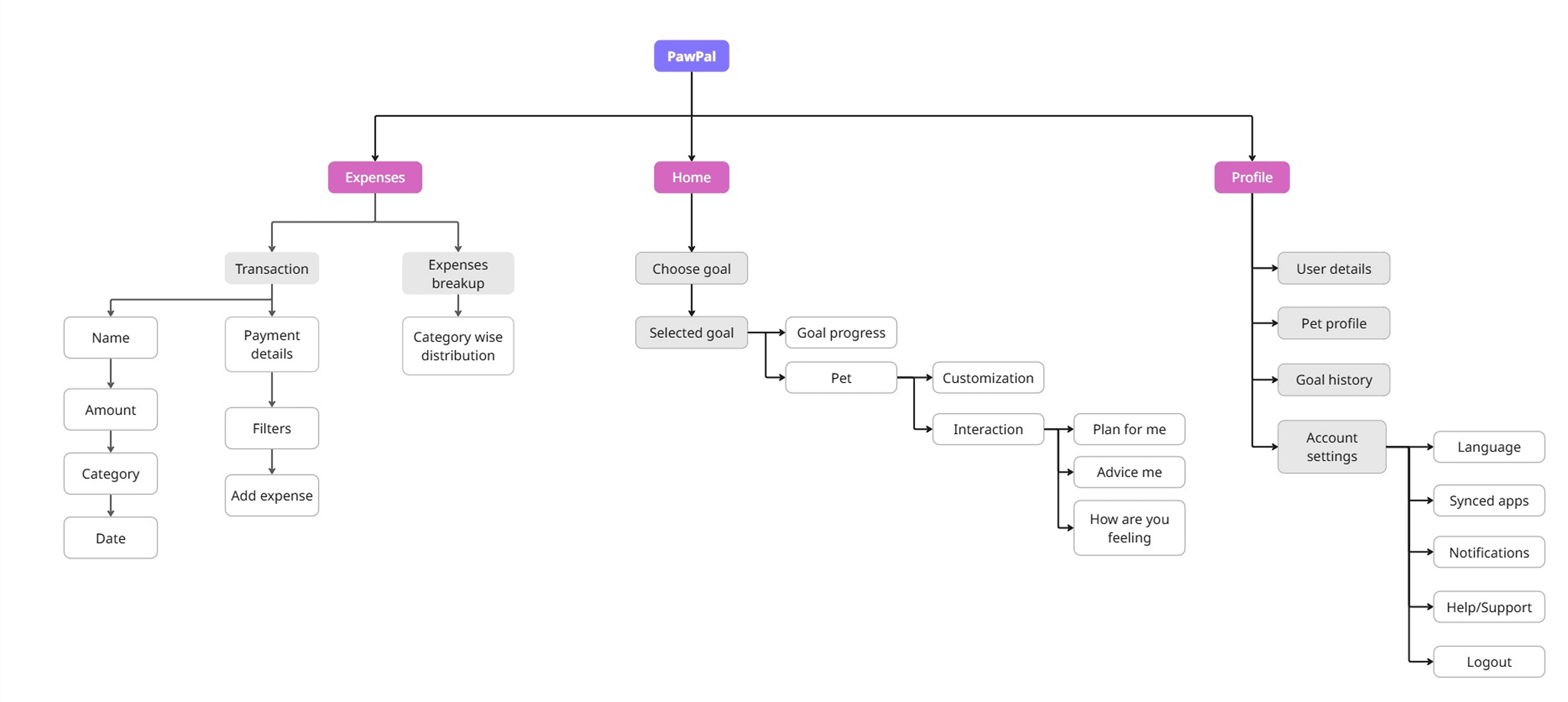
Information architecture
Character Design
Meet BUNZEE
DESIGN
Visual Design
USER TESTING
The previous design done as a group focused on having a edgy and fun way to approach finance for young adults. Based on the feedback we received, I decided to refine the design by adopting a more minimal yet approachable interface. While keeping the core concept intact, my goal was to build a cleaner, more credible visual language that helps users feel confident trusting the platform with their finances.
This is the link to the group project -
Project link



























